Governance

En fællesoffentlig porteføljestyregruppe med deltagere fra hele landet samler trådene i den landsdækkende udbredelse af telemedicin.

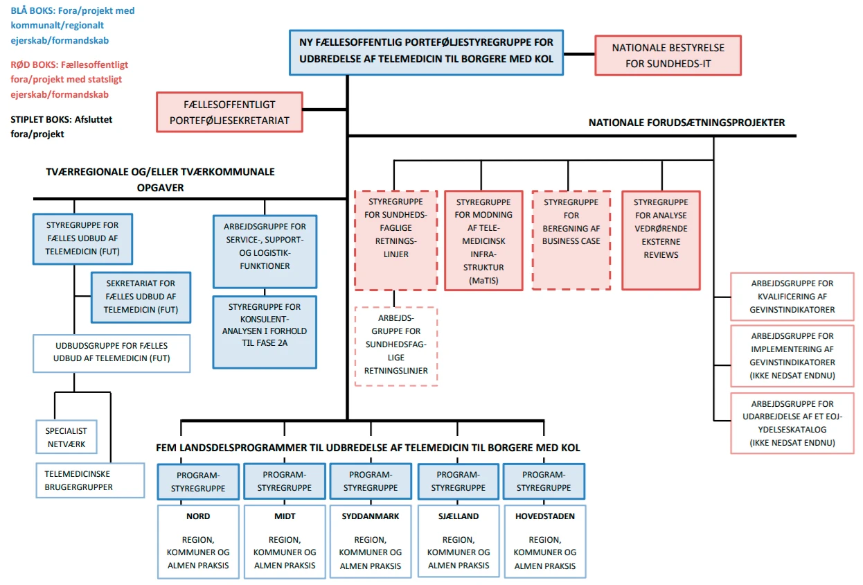
For at sikre fremdrift i udbredelsen af telemedicin, herunder gevinstrealisering, opfyldelse af målsætninger samt erfaringsudveksling om udbredelsen af telemedicin på tværs af landet, er der etableret en fællesoffentlig porteføljestyregruppe.

Porteføljestyregruppen skal beslutte, om der behov for nye fælles indsatser eller projekter på tværs af landsdelsprogrammerne. Porteføljestyregruppen kan også igangsætte og drøfte årlige eksterne reviews af arbejdet i landsdelene. På den måde følger porteføljestyregruppen løbende op på de strategiske målsætninger med projektet.

Ud over formandskabet bemandes porteføljestyregruppen med en kommunal og en regional repræsentant fra hvert af de fem landsdelsprogrammer. Desuden deltager repræsentanter fra KL, Danske Regioner og Sundhedsministeriet.

Landsdelsprogrammer

Økonomiaftalen indebærer, at der i de fem landsdele – det vil sige de fem regioner med tilhørende kommuner – etableres et tværsektorielt telemedicinsk tilbud, som bliver udbredt til relevante KOL-patienter.
 
Landsdelsprogrammerne står i spidsen for den praktiske gennemførelse af udbredelsen, der er forankret i de tværgående sundhedsaftaler. Kommuner og regioner har i fællesskab ansvaret for at sikre fremdrift og gevinstrealisering i udbredelsen.

Porteføljestyregruppen holder snor i, at viden og best practice deles på tværs af landsdelsprogrammerne. Det er også styregruppens opgave at drøfte og anbefale mulige løsninger, hvis der opstår udfordringer i de fem landsdelsprogrammer i forbindelse med udbredelsen. 

Fælles udbud af telemedicin

Ved økonomiaftalerne for 2018 blev parterne enige om at oprette den kommunale og regionale udbudssammenslutning Fælles Udbud af Telemedicin (FUT), hvis formål er at etablere en fælles, generisk telemedicinsk infrastruktur til understøttelse af tværsektoriel brug af telemedicinske løsninger i Danmark.

Porteføljesekretariat

Porteføljestyregruppen betjenes af et fællesoffentligt porteføljesekretariat med medarbejdere fra Sundhedsdatastyrelsen, KL, Danske Regioner og Sundhedsministeriet. Sekretariatet ledes af Sundhedsdatastyrelsen. 
 
Ud over at drøfte dagsordener og materiale med formandskabet forud for møder understøtter sekretariatet løbende opfølgningen på fremdrift i udbredelsen. Sekretariatet udarbejder statusrapporteringer og beslutningsoplæg på grundlag af faste afrapporteringer og løbende dialog med landsdelsprogrammer og kommunale, regionale og statslige parter.

Se den fulde model over governance for den landsdækkende udbredelse af telemedicin til borgere med KOL

Den fællesoffentlige porteføljestyregruppe for udbredelse af telemedicin

Formand

Eva Sejersdal Knudsen, direktør, Patientforløb i Region Nordjylland

Anne Kjærsgaard, Sundhedsdatastyrelsen

David Tokarski, Indenrigs- og Sundhedsministeriet

Hannan Saleh, Sundhedsdatastyrelsen

Poul Erik Kristensen, KL

Morten Wiese, Danske Regioner

Marcus Wichmann Jest, Danske Regioner

Kontakt

Dorte Vesterholm Lind